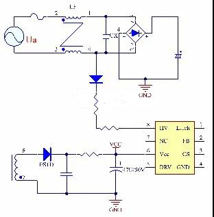
电源管理芯片都会有一个VCC来提供芯片所需的电压,但是在启动的时候我们常见的电路是高压上面下拉启动电阻到VCC。如图一
这一启动电路非常的简单与便宜,就两个启动电阻直接给VCC电容充电就可以了,这个电路流行了很多年,保证启动电流的情况下只需要注意启动电阻的耐压与功率就可以了。
优点:电路设计简单、价格便宜,
缺点:损坏大,输入宽范围的时,为保证低压能正常启动,启动电阻阻值需要选小,高压时损耗非常大,设计的不好很容易在输入高压时损坏。所以很多时候为了解决这一问题都会选较大功率的启动电阻。
图一
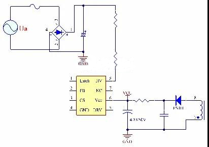
随市场的需求,开关电源的效率要求越来越高,为了提高效率就推出了有源启动电路。如图二
图二
上图是一个有源启动电路,它是在原来的启动电阻上面加了一个控制电路,就是曾加了一个MOS管,这样做的原因是在正常工作后,让VCC绕着给一个电压把mos管关断,让启动电阻不在有电流流过,减小了正常工作后的损耗。但是VCC的时序的配好,因为在不同的状态下启动,会出现启动不起来的现象,利用这一电路是非常需要注意的,启动的电阻还是需要原来不加MOS管的时候的功率与阻值,有很多得工程师在用这一启动电路的时候会减小启动电阻的功率。认为启动后电阻就不在流过电流了,有见过用几颗贴片电阻替代的。这些都是没有考虑电源工作在异常状态,列如输出短路的时候,电源一直在启动,启动电阻基本上一直在工作着,这样功率不够的话,很快就会坏了。还有这一电路在生产的过程如果有出现了虚焊,在生产的过程中可能就会损坏。
优点:提高了整机的效率,
缺点:电路复杂调试难道增加,并且成本明显升高,故障率提高。
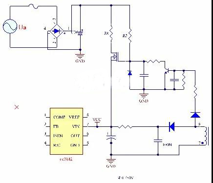
为了解决上面两个电路的缺陷,随电源管理芯片的技术更新,芯片公司就把有源启动电路做到了芯片里面,增加了高压启动脚,
也就是如图三所示:
图三
这一高压启动脚的出现,是因为芯片所需供电电流比较低的原因,很多得HV脚是有恒流充电的,启动电阻可以用贴片电阻,注意启动的大电流来设计启动电阻就可以了,这样的好处是原来的有源电路不需要再在外面搭建外围电路,把芯片的外围电路简化了很多,在要求体积小效率高的场合非常流行。
市场上现在要求有超低待机功耗,为了解决待机低功耗的问题,芯片厂家想到了把X电容的泄放电阻进行取消,泄放电路由VCC启动电路来提供,也就出现了下面的电路:

图四
END
联系人:张总
手机:18016426289
电话:18016426289
邮箱:26586601@qq.com
地址: 上海市青浦区北青公路6588号